Games have been the same for quite a few decades now despite the number of polygons, the interactivity, or the systems that make them up. At the same time, we're seeing some extremely interesting development in the tabletop gaming spaces that indicate that we may be shifting toward, something else™ or something actually new.

It's been slow at first, difficult to see, but it's there, poking around the fringes. I've been trying to really understand what it is. At first, I was thinking about dungeons and especially the dungeon crawl as it has changed quite a bit since they began. But I think what i'm leaning more toward is the model that play is based on.

Nearly all of the ways we play in games comes from the Kriegspiel shift from 1v1 that tended to dominate before. In this mode of play, players feed logic-based directions to an arbitrary 3rd party that carries out those directions as they are written. When conflict or overlap occurs, the arbitrary 3rd party resolves based on the rules that 3rd Party is given.

If we were to draw it out, it looks like this:

Now, this mode of play had a hand in birthing the computer and had a hand in birthing dungeons and dragons. I'm going to write a bit more indirectly what I wrote about here:

What happens here is that the combination of Wesley, Arneson, and Gygax along with a number of other communities, games, and clubs, birth what amounts to be the game platform or self-contained computer that is specifically run to play games. This combines later taking from educational machines and parlor games that formed the basis of arcade machines with things like the Atari 2600, Intellivision, Colecovision, and the like into expansive worlds.

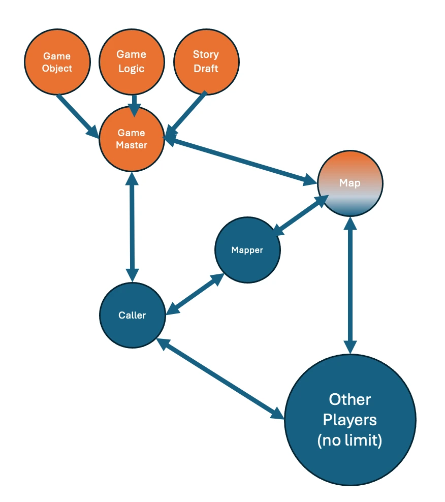
In these circumstances, the model of play was still trifold but looked more linear wherein the logic of the game itself was:

It was as if the arbitrary rules of the game and the objects that game created by humans like monsters, treasure chests, and the dungeon map, were all inputing their own commands in reaction to players or in pattern by designers.

The difference here was more between there only needing to be one player versus a machine. It wasn't until the Atari 2600 came around that we began to see asymmetric play between players in the form of multiplayer digital games.

This new form of play was later going to be re=informed by this new idea, the tabletop RPG. What Wesley, Arneson, and Gygax did was super fascinating from the get go:

In this mode of play, you had a huge amount of players, from 5 up to however many people wanted to play. And like the original wargame, they'd feed their instructions to an arbitrary 3rd party but in this case it was another player. The caller would then relay all of the characters' activities to the game master, an extension of the original Game Umpire of the Kriegspiel era. Because the proximity to wargames was still present, the consistent need of a map to geographically situate everyone was still required and so that person was directly responsible for representing the map to the players.

In both cases, mistakes could be made that would adjust play though I have never seen an instance where this was purposefully done.

This mode of play was fantastic for a time when players could be found in droves in ttrpg clubs everywhere. However, as new modes of entertainment from television to movies to arcades to home video games expanded, players fractured, outgrew, or started new communities of play. As a result, the caller and the mapper, both also extensions of the umpire, sort of disappeared and in its place, we saw a model that stabilized quickly.

Video games have also followed suit with this model. First, with single player games and then again with multiplayer games. The GM, the game logic, the game engine, its narrative and rules, are all resolved in realtime, per client. Multiplayer games are essentially a bunch of single player instances stitched together. This isn't necessarily a different mode of play, but a way to patch together digital clients in a way to promote the ideas that ttrpgs had provided in terms of sociality.

In most respects, we still exist within this style of play and it has existed since the 70s in the form of Oubliette (later a single player game called Wizardry) but has since birthed its own industry in terms of MUDs, MOOs, MMOs, and everything in between.

Where we're starting to see some wiggle room is in the periphery. I will point to things like Dwarf Fortress, AI Dungeon, and to a certain extent, games like Darkest Dungeon.

Now, i'm not talking about roguelikes in general, i'm talking about games through which the engine is so complex that we have to contend with what seems to be another actual human player. We aren't playing a constrained narrative that we poke at to see the whole thing, but are engulfed in a vast engine that is somewhat unpredictable. And no, I do not necessarily mean LLMs or AI, but a system or application of graph theory in unique and fascinating ways.

But not even that is the correct way to discuss it.

We can see this in ttrpgs that do not require a DM. We can see this in Session 0 games that see a world created randomly as we all collaborate together. We this in games like Meet in a Tavern, Die in a Dungeon where we imbue our characters with a worthy death.

Games like Stealing the Throne, Cairn, and other attempts to reconsider the foundation of games in and of themselves. I'm excited for the first time in a while to see what is coming for us and if we're in the midst of a new mode of play being born or if it's another SAGA System where we'll forget how awesome it was a year after release because someone bought the creator for a different reason.

So what's the takeaway here?

Well, we're seeing a new mode of play that is starting to show up where things are far more complicated than they have been because the computer, the board game, and the ttrpg are all interacting in ways that make it possible for us to think in more complex, interdependent ways. What is happening is unnamable at the moment but where things are interesting is that what we have left behind as ttrpgs and board games have developed, re-developed, and have entered into renaissances, we have a whole bunch of old ideas that could be re-considered as well.

And we need to do that soon.

This research note ended up being a lot longer than I meant it to be! We will stop here and think more.